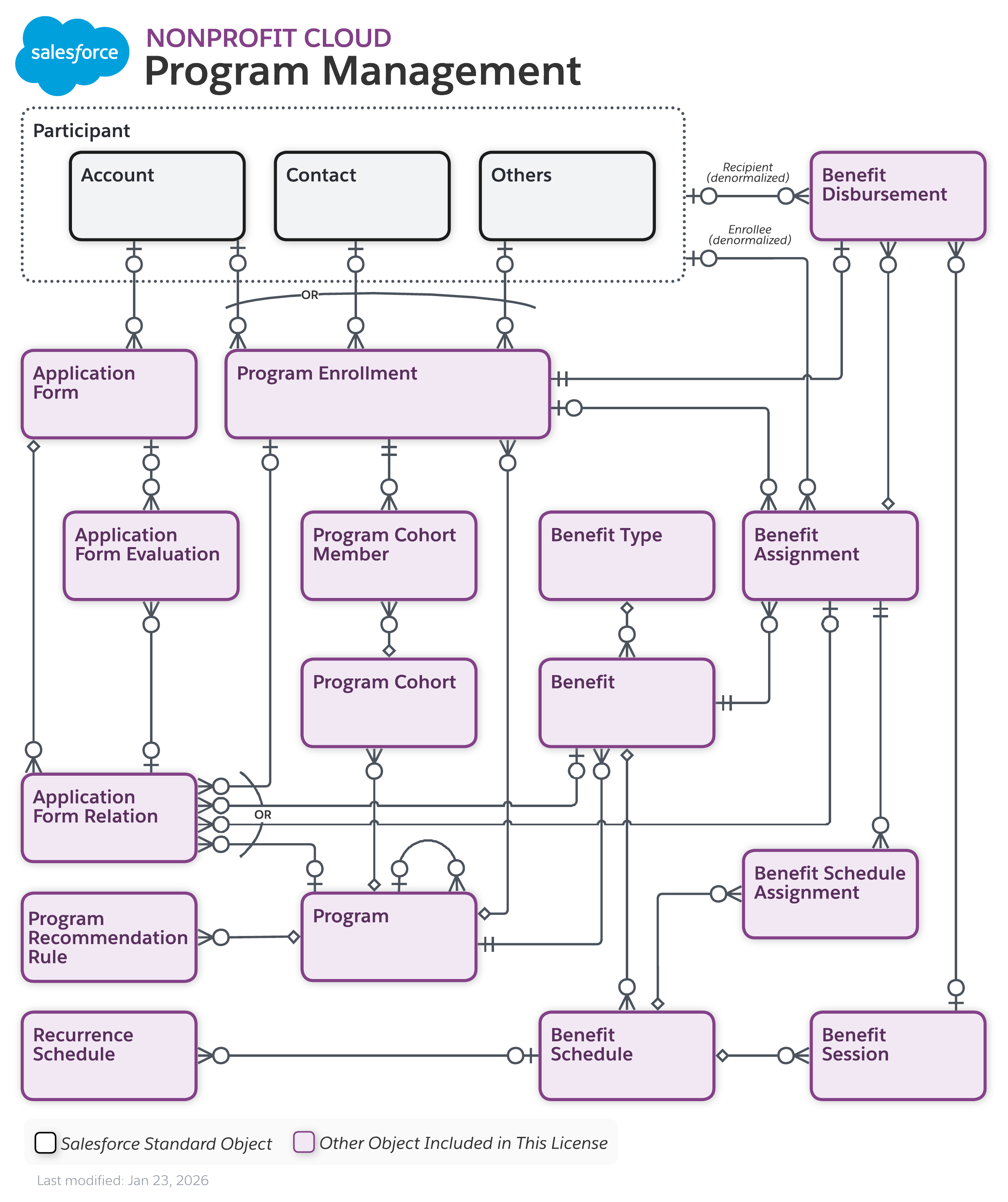
Program Management Data Model

To view a higher-resolution version of this diagram, right-click (or Control-click on Mac) and select "Open Image in New Tab."
Customizable Lucidchart template (Note: May not reflect the most current version of the data model.)
A conceptual entity for Participant along with entities and relationships used for program management.
Account, Application Form, Application Form Evaluation, Application Form Relation, Benefit, Benefit Assignment, Benefit Disbursement, Benefit Schedule, Benefit Schedule Assignment, Benefit Session, Benefit Type, Contact, Program, Program Cohort, Program Cohort Member, Program Enrollment, Program Recommendation Rule, Recurrence Schedule