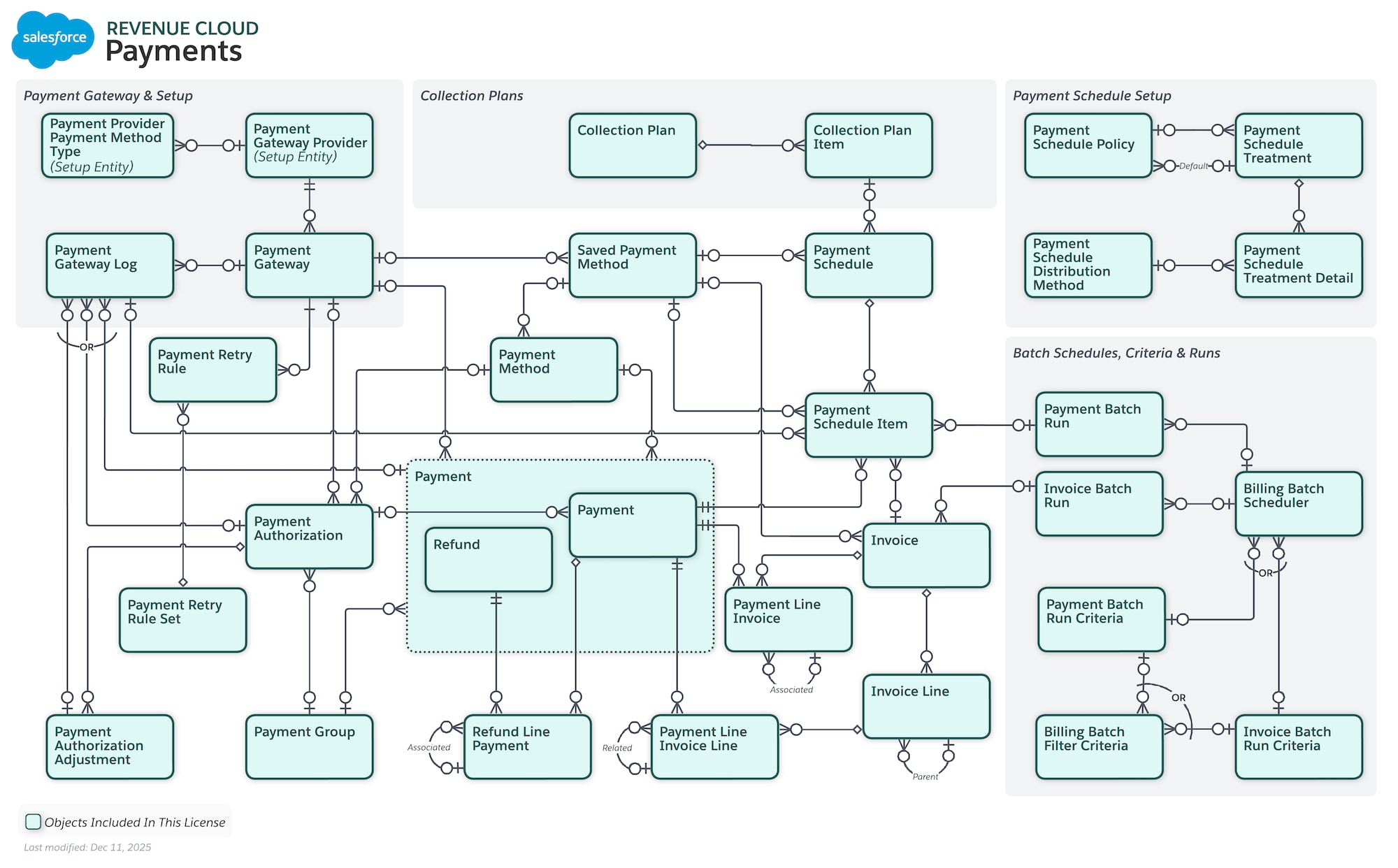
Payments Data Model

To view a higher-resolution version of this diagram, right-click (or Control-click on Mac) and select "Open Image in New Tab."
Customizable Lucidchart template (Note: May not reflect the most current version of the data model.)
Entities and relationships to track and manage customer payments, ensuring proper application to Invoices and monitoring the payment status.
Billing Batch Filter Criteria, Billing Batch Scheduler, Collection Plan, Collection Plan Item, Invoice, Invoice Batch Run, Invoice Batch Run Criteria, Invoice Line, Payment, Payment Authorization, Payment Authorization Adjustment, Payment Batch Run, Payment Batch Run Criteria, Payment Gateway, Payment Gateway Log, Payment Gateway Provider, Payment Group, Payment Line Invoice, Payment Line Invoice Line, Payment Method, Payment Provider Payment Method Type, Payment Retry Rule, Payment Retry Rule Set, Payment Schedule, Payment Schedule Distribution Method, Payment Schedule Item, Payment Schedule Policy, Payment Schedule Treatment, Payment Schedule Treatment Detail, Refund, Refund Line Payment, Saved Payment Method