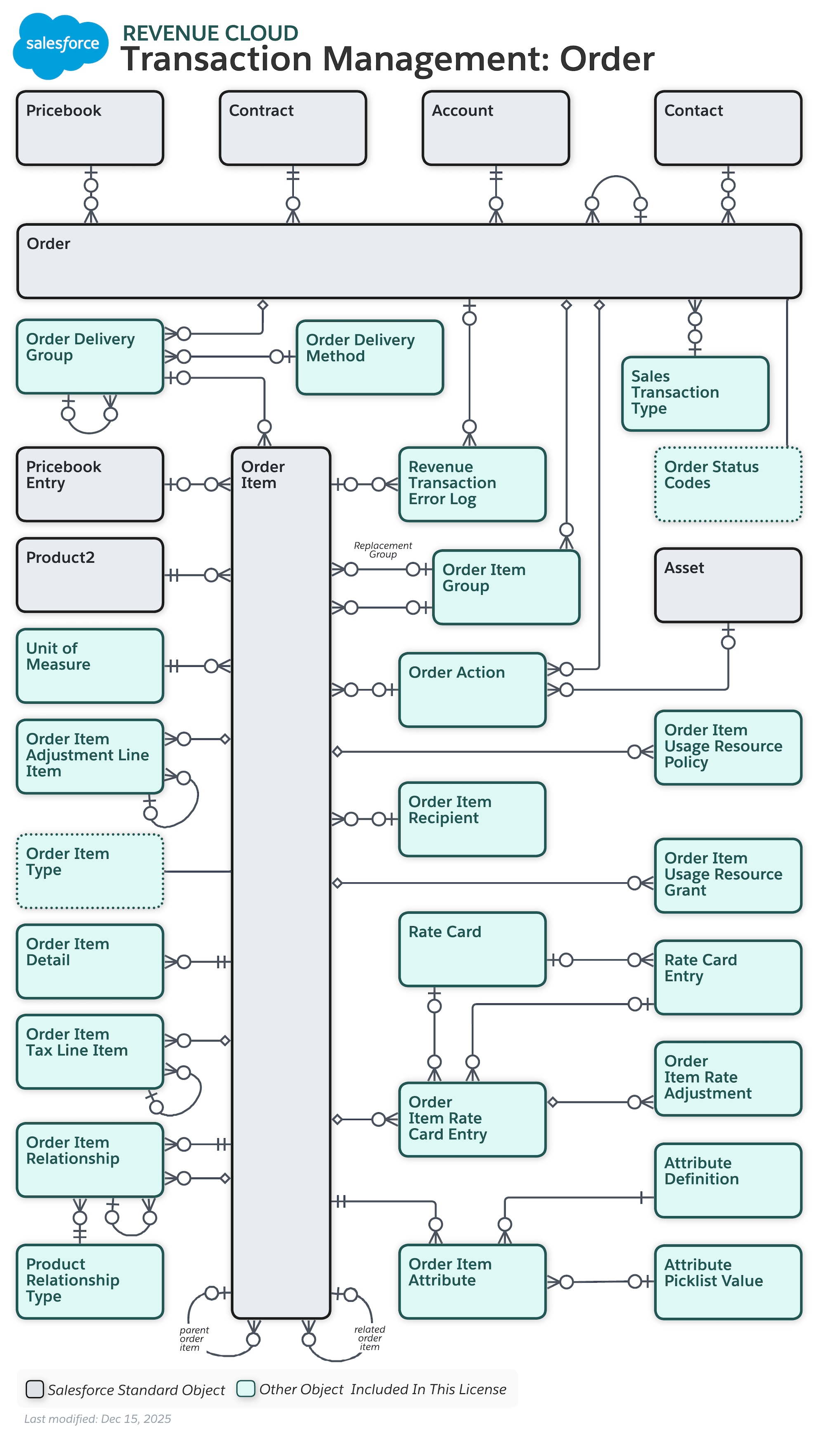
Transaction Management: Order Data Model

To view a higher-resolution version of this diagram, right-click (or Control-click on Mac) and select "Open Image in New Tab."
Customizable Lucidchart template (Note: May not reflect the most current version of the data model.)
Entities and relationships for managing Revenue Cloud orders and order items.
Account, Asset, Attribute Definition, Attribute Picklist Value, Contact, Contract, Order, Order Action, Order Delivery Group, Order Delivery Method, Order Item, Order Item Adjustment Line Item, Order Item Attribute, Order Item Detail, Order Item Group, Order Item Rate Adjustment, Order Item Rate Card Entry, Order Item Recipient, Order Item Relationship, Order Item Tax Line Item, Order Item Type, Order Item Usage Resource Grant, Order Item Usage Resource Policy, Order Status Codes, Pricebook, Pricebook Entry, Product Relationship Type, Product2, Rate Card, Rate Card Entry, Revenue Transaction Error Log, Sales Transaction Type, Unit of Measure