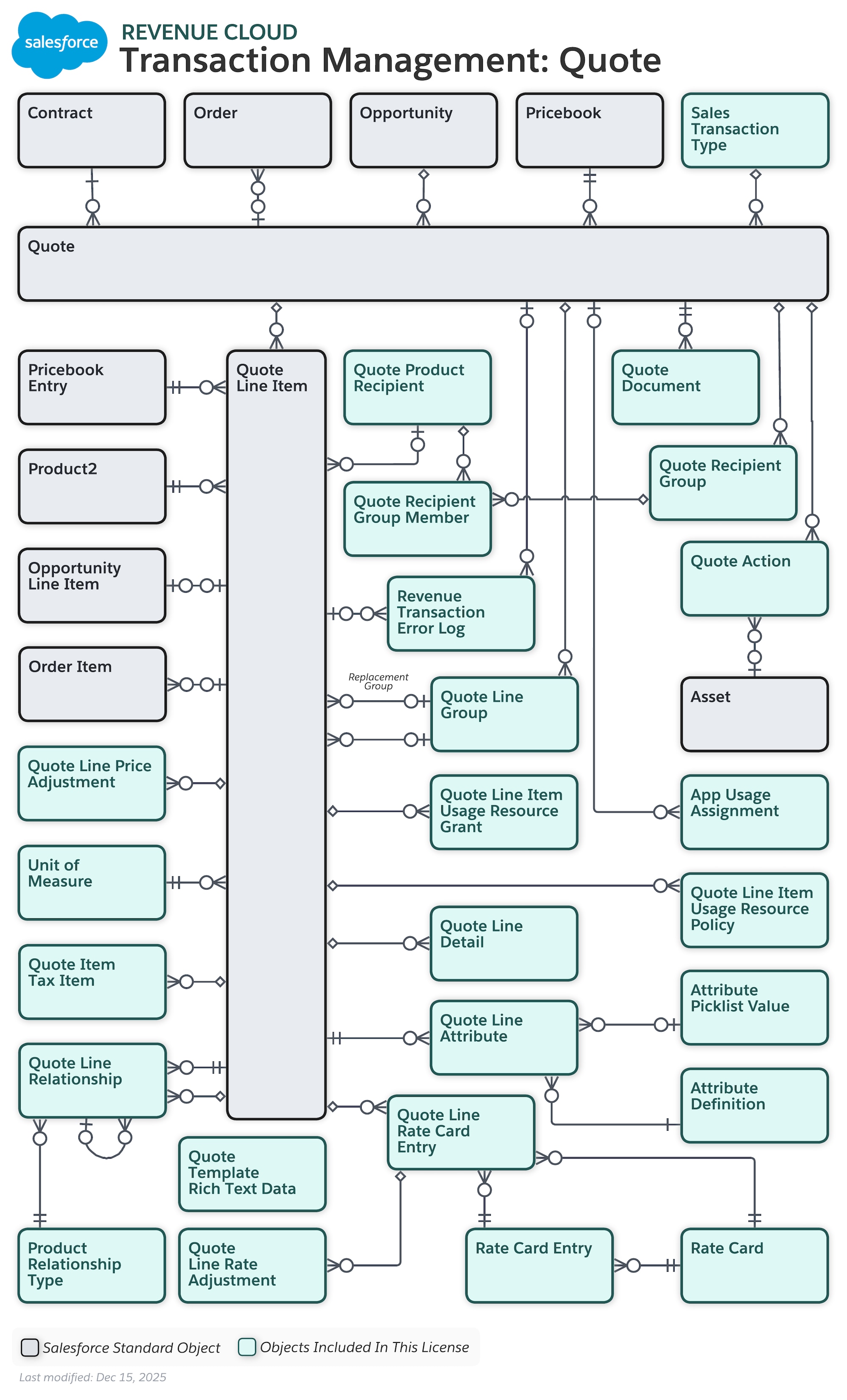
Transaction Management: Quote Data Model

To view a higher-resolution version of this diagram, right-click (or Control-click on Mac) and select "Open Image in New Tab."
Customizable Lucidchart template (Note: May not reflect the most current version of the data model.)
Entities and relationships for managing quotes and quote line items.
App Usage Assignment, Asset, Attribute Definition, Attribute Picklist Value, Contract, Opportunity, Opportunity Line Item, Order, Order Item, Pricebook, Pricebook Entry, Product Relationship Type, Product2, Quote, Quote Action, Quote Document, Quote Item Tax Item, Quote Line Attribute, Quote Line Detail, Quote Line Group, Quote Line Item, Quote Line Item Usage Resource Grant, Quote Line Item Usage Resource Policy, Quote Line Price Adjustment, Quote Line Rate Adjustment, Quote Line Rate Card Entry, Quote Line Relationship, Quote Product Recipient, Quote Recipient Group, Quote Recipient Group Member, Quote Template Rich Text Data, Rate Card, Rate Card Entry, Revenue Transaction Error Log, Sales Transaction Type, Unit of Measure