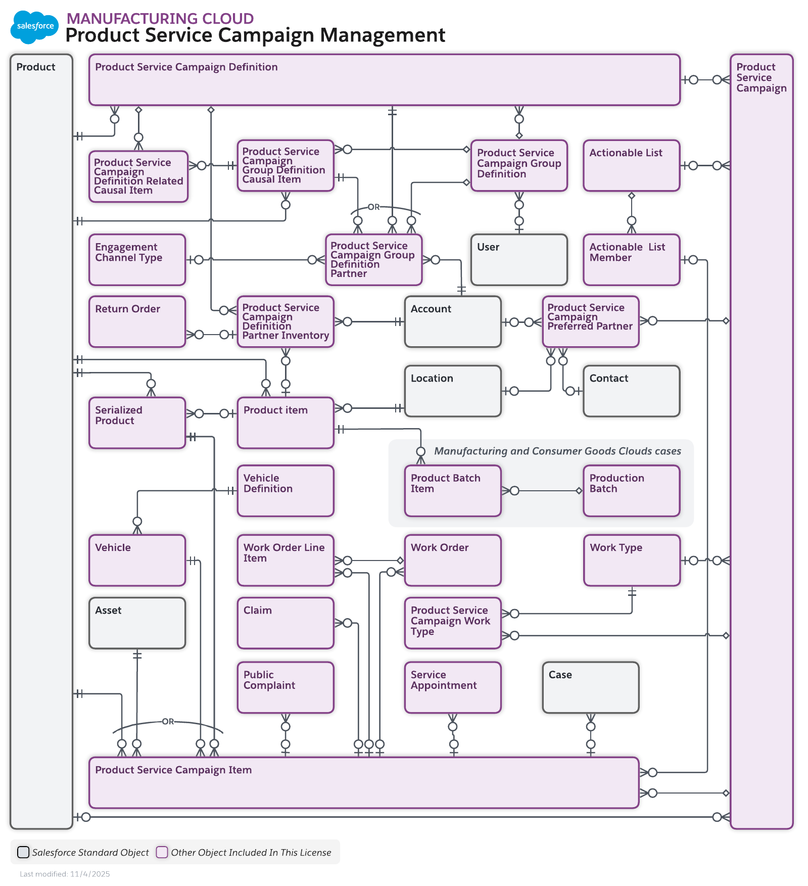
Product Service Campaign Management Data Model

To view a higher-resolution version of this diagram, right-click (or Control-click on Mac) and select "Open Image in New Tab."
Customizable Lucidchart template (Note: May not reflect the most current version of the data model.)
Entities and relationships for manufacturers to organize product service campaigns to service faulty products, recall products in disrepair, upgrade eligible products, and manage product communications at scale.
Account, Actionable List, Actionable List Member, Asset, Case, Claim, Contact, Engagement Channel Type, Group Definition Causal Item, Location, Manufacturing and Consumer Goods Clouds cases, Product, Product Batch Item, Product item, Product Service Campaign, Product Service Campaign Definition, Product Service Campaign Definition Partner Inventory, Product Service Campaign Definition Related Causal Item, Product Service Campaign Group Definition, Product Service Campaign Group Definition Partner, Product Service Campaign Item, Product Service Campaign Preferred Partner, Product Service Campaign Work Type, Production Batch, Public Complaint, Return Order, Serialized Product, Service Appointment, User, Vehicle, Vehicle Definition, Work Order, Work Order Line Item, Work Type