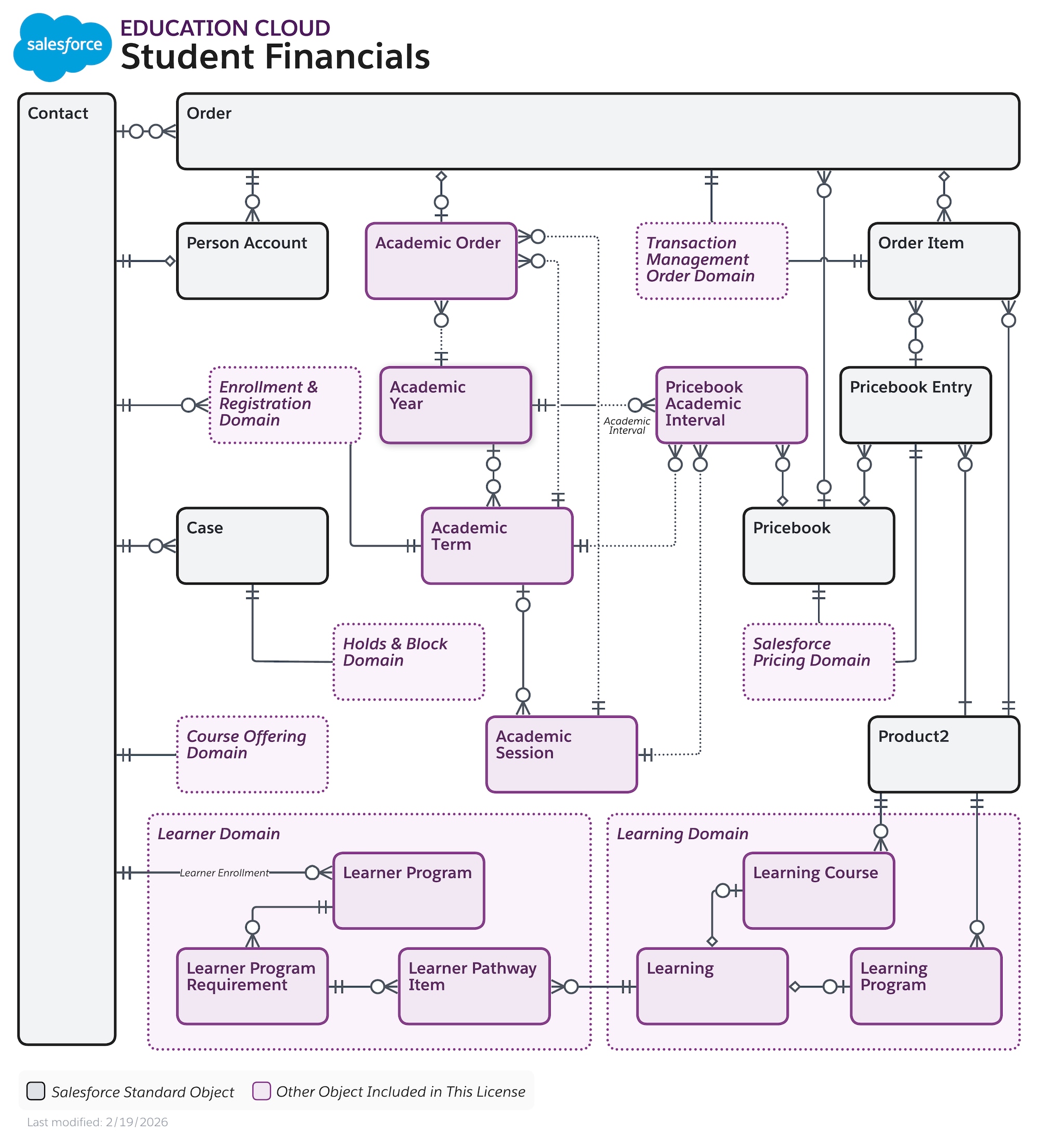
Student Financials Data Model

To view a higher-resolution version of this diagram, right-click (or Control-click on Mac) and select "Open Image in New Tab."
Customizable Lucidchart template (Note: May not reflect the most current version of the data model.)
Entities and relationships used to manage information in the Student Financials domain.
Academic Order, Academic Session, Academic Term, Academic Year, Case, Contact, Learner Pathway Item, Learner Program, Learner Program Requirement, Learning, Learning Course, Learning Program, Order, Order Item, Person Account, Pricebook, Pricebook Academic Interval, Pricebook Entry, Product2