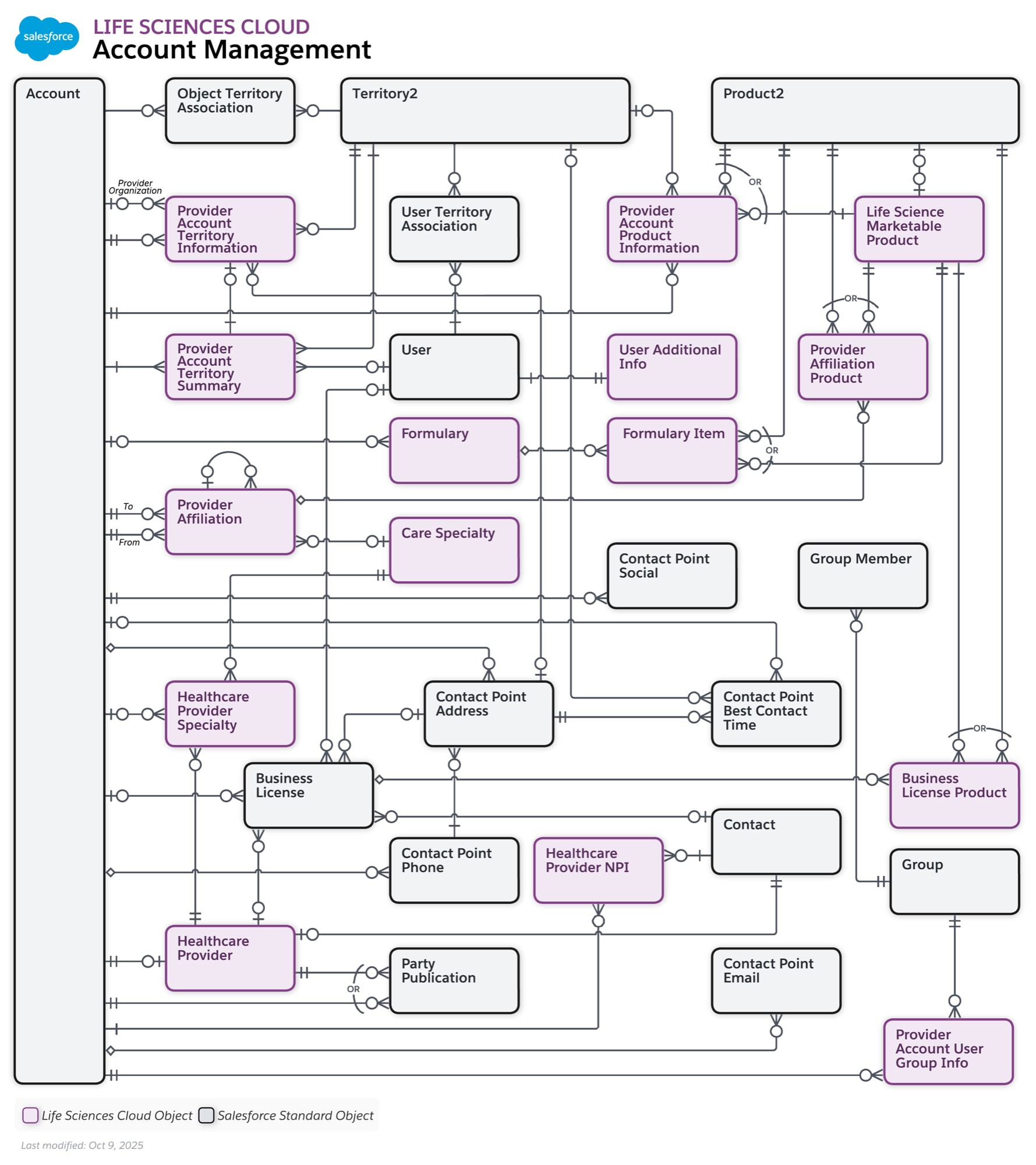
Account Management Data Model

To view a higher-resolution version of this diagram, right-click (or Control-click on Mac) and select "Open Image in New Tab."
Customizable Lucidchart template (Note: May not reflect the most current version of the data model.)
Entities and relationships for managing healthcare provider and organization accounts, profiles, and related details.
Account, Business License, Business License Product, Care Specialty, Contact, Contact Point Address, Contact Point Best Contact Time, Contact Point Email, Contact Point Phone, Contact Point Social, Formulary, Formulary Item, Group, Group Member, Healthcare Provider, Healthcare Provider NPI, Healthcare Provider Specialty, Life Science Marketable Product, Object Territory Association, Party Publication, Product2, Provider Account Product Information, Provider Account Territory Information, Provider Account Territory Summary, Provider Account User Group Info, Provider Affiliation, Provider Affiliation Product, Provider Organization, Territory2, User, User Additional Info, User Territory Association